diga@unheval.edu.pe
062-591070
Inicio
Nosotros
Misión, Visión y Objetivos
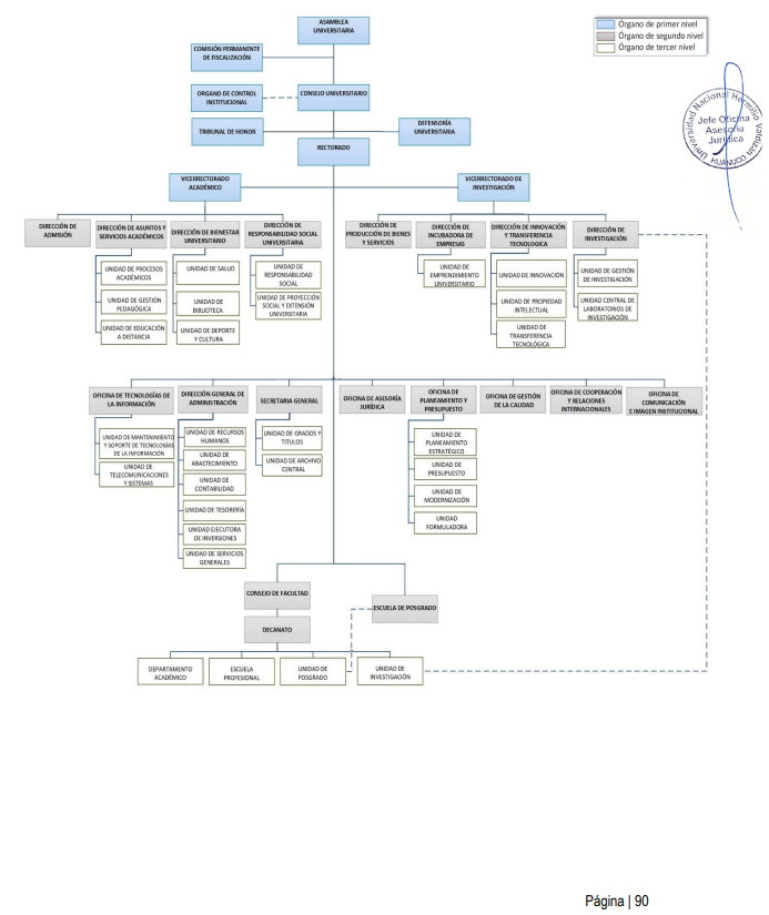
Organigrama
Unidades
Unidad de Recursos Humanos
Unidad de Abastecimiento
Unidad de Contabilidad
Unidad de Tesorería
Unidad Ejecutora de Inversiones
Unidad de Servicios Generales
Noticias
Directorio
Resoluciones
Resoluciones Directorales hasta el 2023
Resoluciones Directorales 2024 en adelante
Resoluciones Jefaturales hasta el 2023
Resoluciones Jefaturales 2024 en adelante
Inicio
Nosotros
Misión, Visión y Objetivos
Organigrama
Unidades
Unidad de Recursos Humanos
Unidad de Abastecimiento
Unidad de Contabilidad
Unidad de Tesorería
Unidad Ejecutora de Inversiones
Unidad de Servicios Generales
Noticias
Directorio
Resoluciones
Resoluciones Directorales hasta el 2023
Resoluciones Directorales 2024 en adelante
Resoluciones Jefaturales hasta el 2023
Resoluciones Jefaturales 2024 en adelante
Organigrama
ESTRUCTURA ORGÁNICA INSTITUCIONAL
ESTRUCTURA ORGÁNICA INSTITUCIONAL