secretariageneral@unheval.edu.pe
062-591063
INICIO
NOSOTROS
Misión, Visión y Objetivos
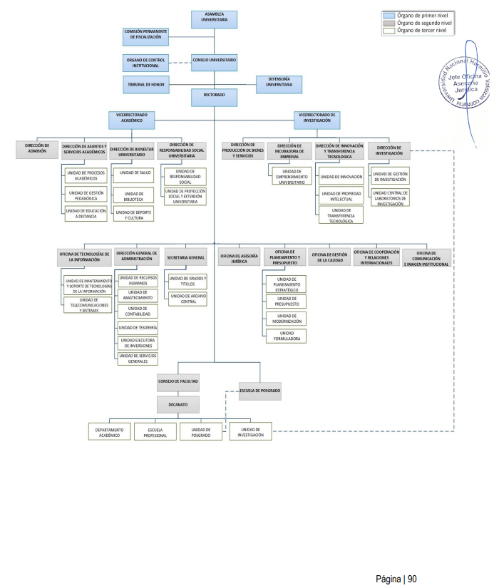
Organigrama
UNIDADES
Unidad de Grados y Títulos
Unidad de Archivo central
NOTICIAS
DIRECTORIO
INICIO
NOSOTROS
Misión, Visión y Objetivos
Organigrama
UNIDADES
Unidad de Grados y Títulos
Unidad de Archivo central
NOTICIAS
DIRECTORIO
Organigrama
ESTRUCTURA ORGÁNICA INSTITUCIONAL
ESTRUCTURA ORGÁNICA INSTITUCIONAL