imageninstitucional@unheval.edu.pe
INICIO
NOSOTROS
Misión, Visión y Objetivos
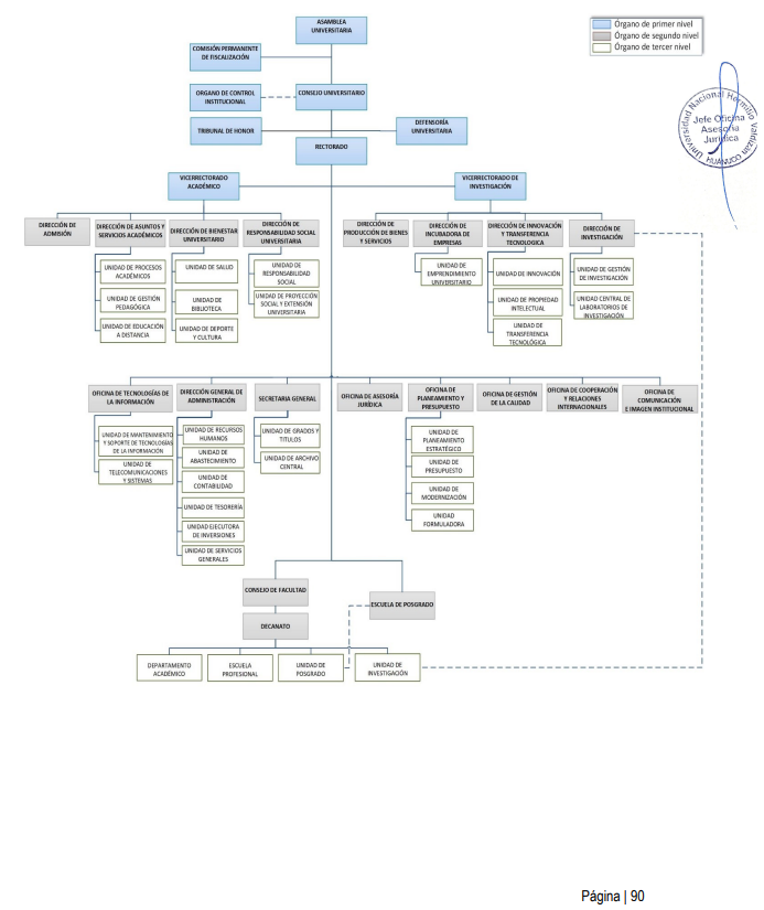
Organigrama
NOTICIAS
DIRECTORIO
INICIO
NOSOTROS
Misión, Visión y Objetivos
Organigrama
NOTICIAS
DIRECTORIO
Organigrama
ESTRUCTURA ORGÁNICA INSTITUCIONAL
ESTRUCTURA ORGÁNICA INSTITUCIONAL